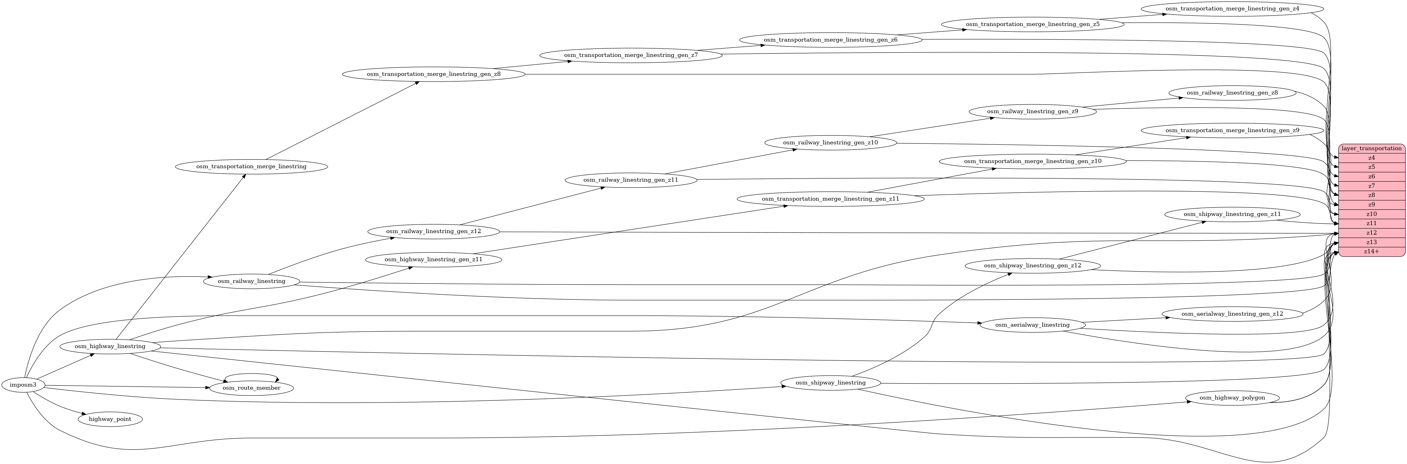
This PR removes several redundant/unnecessary WHERE clauses from the transportation layer. Specifically: The table `osm_transportation_merge_linestring` is a view of `osm_highway_linestring` which exposes only motorway/trunk/primary roads:9e4be3e3b0/layers/transportation/update_transportation_merge.sql (L122-L123)However, the create statement for the table `osm_transportation_merge_linestring_gen_z8`, which is a view of `osm_transportation_merge_linestring`, also contains a `WHERE` clause which selects down to motorway/trunk/primary roads. This `WHERE` is unnecessary:9e4be3e3b0/layers/transportation/update_transportation_merge.sql (L144-L145)This unneeded `WHERE` clause is similarly present in the create statement for `osm_transportation_merge_linestring_gen_z7`, which is a view of `osm_transportation_merge_linestring_gen_z8`:9e4be3e3b0/layers/transportation/update_transportation_merge.sql (L163-L164)Likewise, there is a similar redundant `WHERE` clause in the `osm_transportation_merge_linestring_gen_z5` and `osm_transportation_merge_linestring_gen_z6` tables, both of which select down to `motorway` and `trunk`. This `WHERE` clause is only needed on the z6 table, and is redundant on the z5 table. I am not sure what the performance penalty is for these redundant `WHERE` clauses, but there does not appear to be any reason to keep them, and they may incur a performance cost.
transportation
Docs
Read the layer documentation at http://openmaptiles.org/schema#transportation

