Before this, only `aerialway=cable_car` and `aerialway=gondola` were included in the tiles. That misses some widely-used tags, notably `aerialway=chair_lift`, `aerialway=drag_lift`, and `aerialway=platter`. The usage of all the tags added in this commit, by fraction of all aerialway way keys (according to TagInfo), is: | Tag | Usage | |------------------------|-------:| | `aerialway=chair_lift` | 25.51% | | `aerialway=drag_lift` | 12.93% | | `aerialway=platter` | 11.35% | | `aerialway=t-bar` | 7.93% | | `aerialway=j-bar` | 0.63% | | `aerialway=mixed_lift` | 0.24% | Some of these tags were also added in PR #620 back in May 2019, but were removed again before it was merged. Fixes #1342.
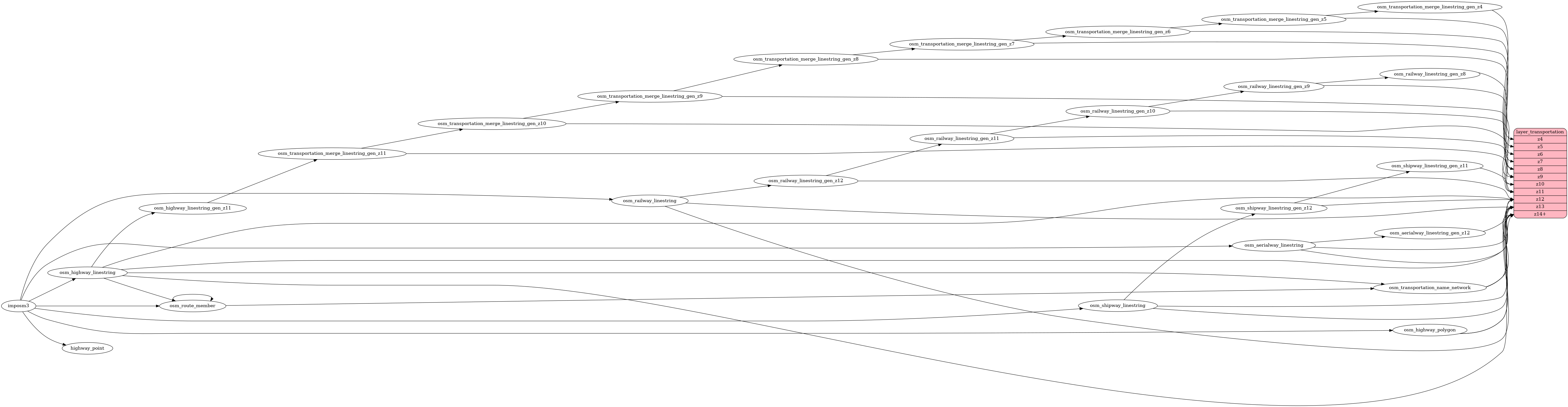
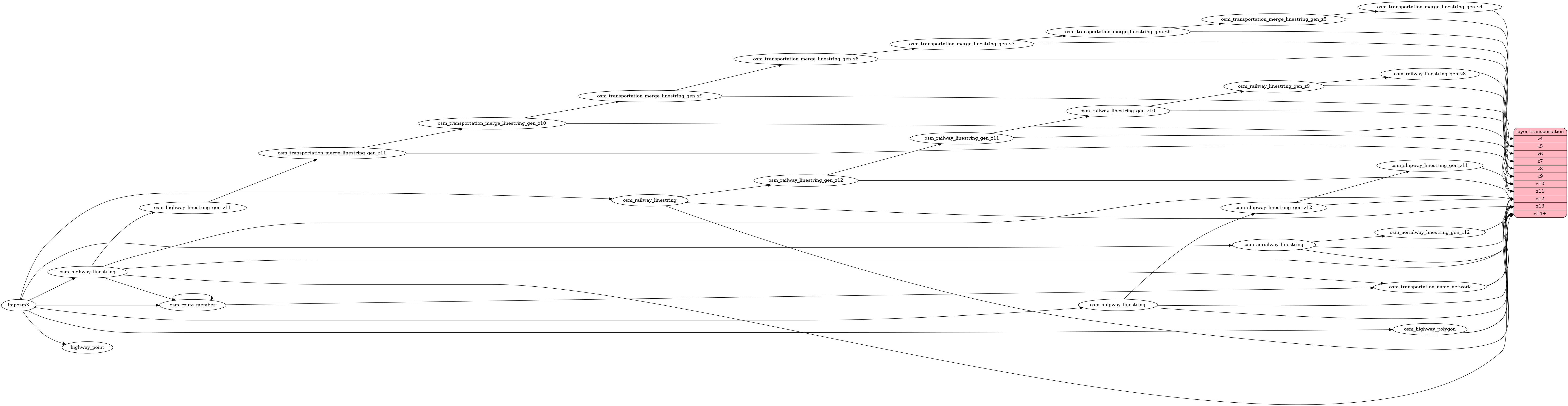
transportation
Docs
Read the layer documentation at http://openmaptiles.org/schema#transportation

