Files
openmaptiles/layers/transportation
Brian Sperlongano 79c2ec929d Add new layer to serve highway=motorway_junction nodes (#1119)
This PR adds a layer for `highway=motorway_junction` features.

This implementation of highway exits in the transportation_name layer add to the existing layer table structure, and renames the internal column name from "construction" (which was already overloaded with non-construction usages) to "subclass", which will be less confusing to future developers.  The string 'junction' is used as the universal sub-class for highway exits.

A new documentation PR has been opened at openmaptiles/www.openmaptiles.org#69 to reflect these changes in the documentation.
2021-06-28 14:35:27 +02:00
..
2017-03-15 13:55:18 +01:00

transportation

Docs

Read the layer documentation at http://openmaptiles.org/schema#transportation

Mapping Diagram

Mapping diagram for transportation

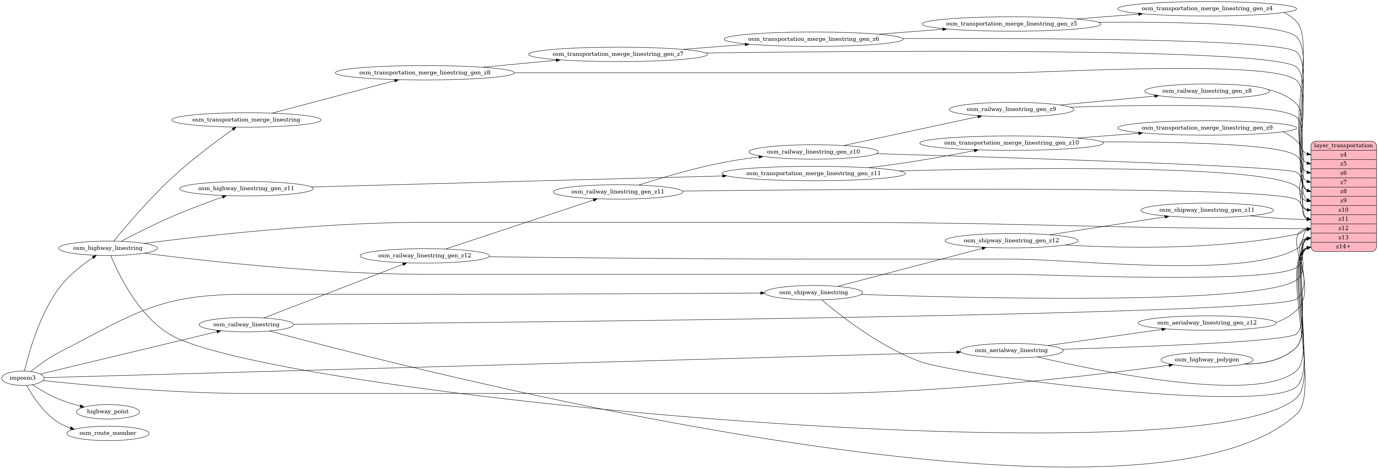
ETL diagram

ETL diagram for transportation