Files
openmaptiles/layers/transportation
Brian Sperlongano 7f23feab88 Add expressway tagging to the transportation layer (#1313)
Fixes #1148 

This PR adds expressway tagging to the `transportation` layer, by setting `expressway=1` for non-motorway roads tagged `expressway=yes`, and omitting the tag otherwise.  Additionally, I've added a few unit tests to verify that the expressway tagging is being imported and updated into the intermediate tables.

Here is an example of expressway tagging on US-1 in Rhode Island, USA:

![image](https://user-images.githubusercontent.com/3254090/143501278-db3671b2-2efa-4998-bffd-9ddfec63579b.png)
2021-11-26 07:55:20 +01:00
..
2017-03-15 13:55:18 +01:00

transportation

Docs

Read the layer documentation at http://openmaptiles.org/schema#transportation

Mapping Diagram

Mapping diagram for transportation

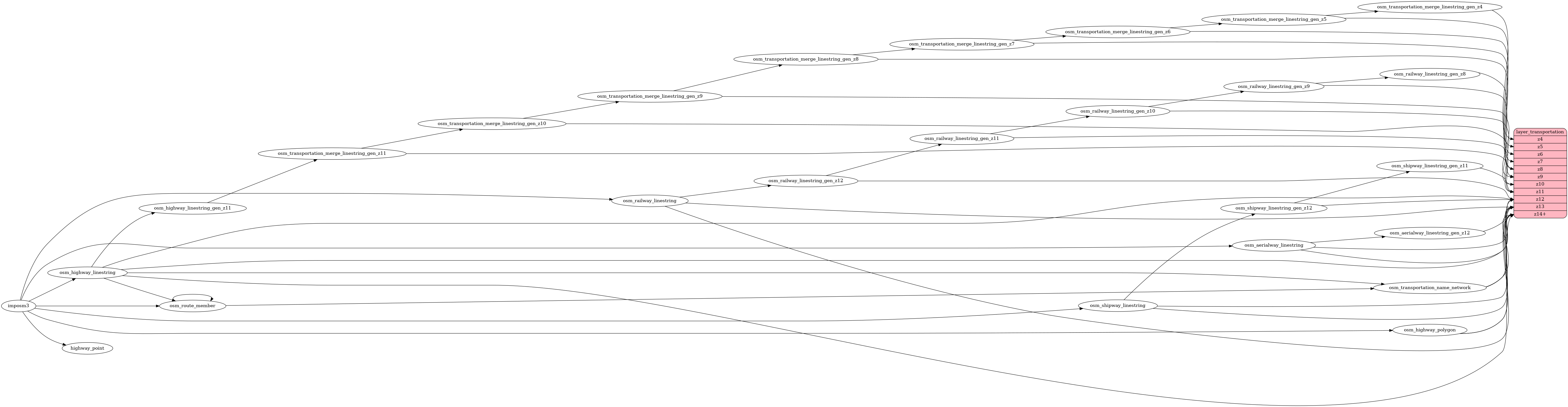
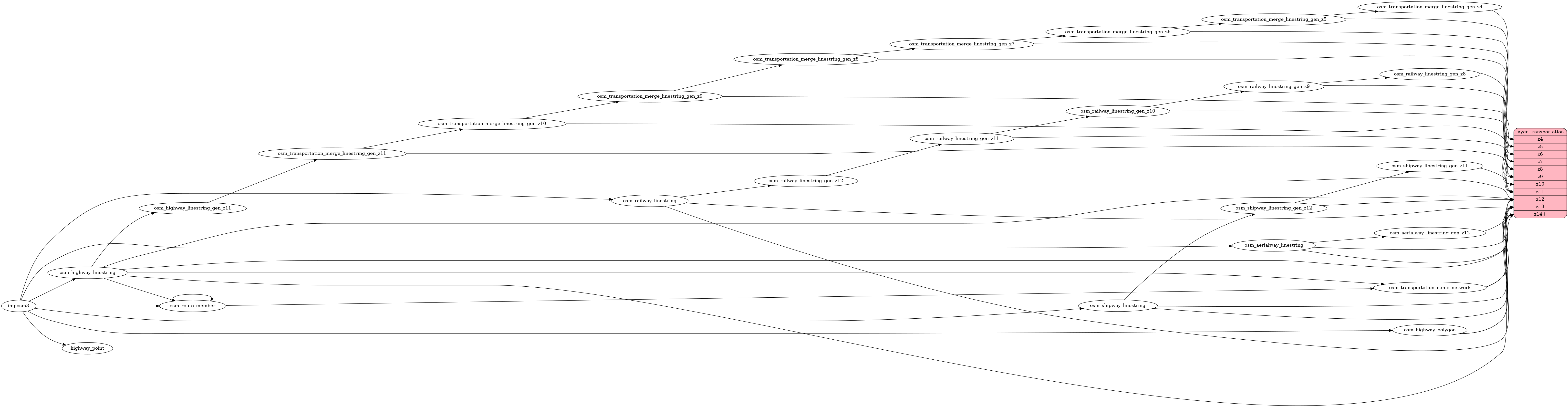
ETL diagram

ETL diagram for transportation