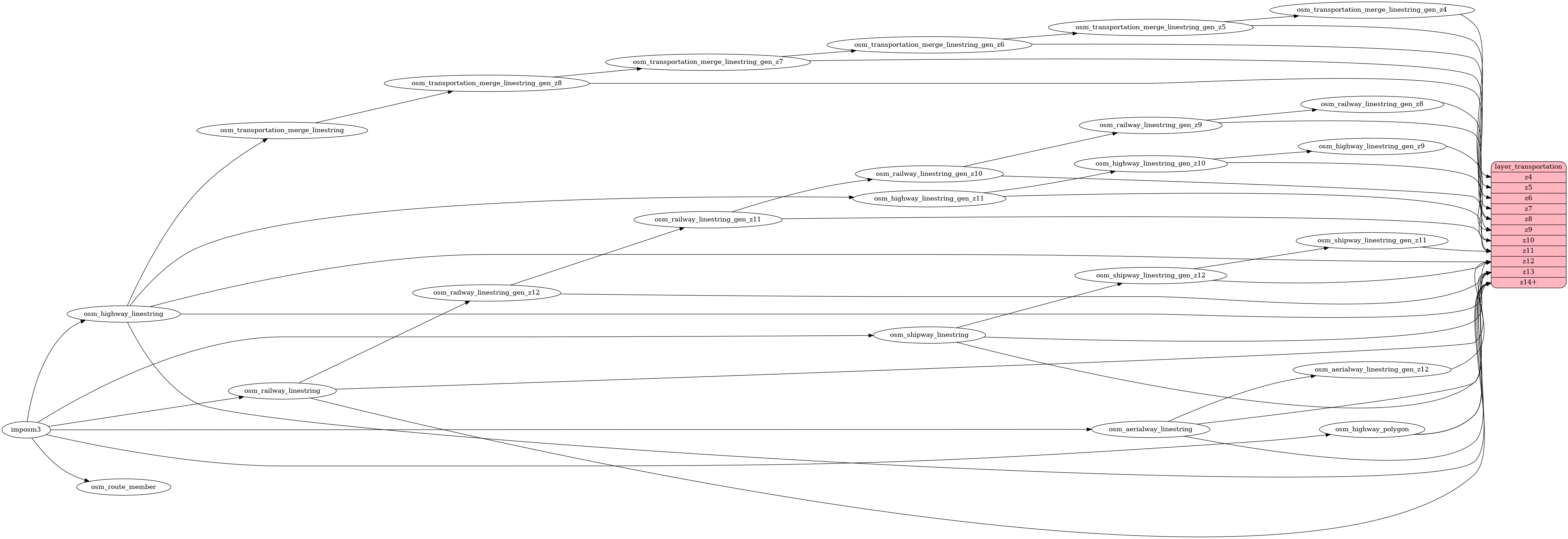
* Refactor layer aeroway. * Refactor layer boundary. * Refactor layer landcover. * Refactor layer landuse. * Refactor layer park. * Refactor layer transportation. * Refactor layer water. * Refactor layer waterway. * Re-generate water* layers etl_diagrams. * Regenerate etl_diagrams for waterway. * Cast NULL to text.
531 KiB
4563x1570px
531 KiB
4563x1570px