Files
openmaptiles/layers/transportation
Tomas Pohanka 6e73058a23 Class shipway (#1415)
In `transportation_name` layer for `shipway` used Instead of `subclass` use `class` attribute for `ferry`. But `subclass` remains.
2022-09-08 09:10:42 +02:00
..
2022-07-26 15:26:57 +02:00
2022-07-26 15:26:57 +02:00
2017-03-15 13:55:18 +01:00
2022-09-08 09:10:42 +02:00

transportation

Docs

Read the layer documentation at http://openmaptiles.org/schema#transportation

Mapping Diagram

Mapping diagram for transportation

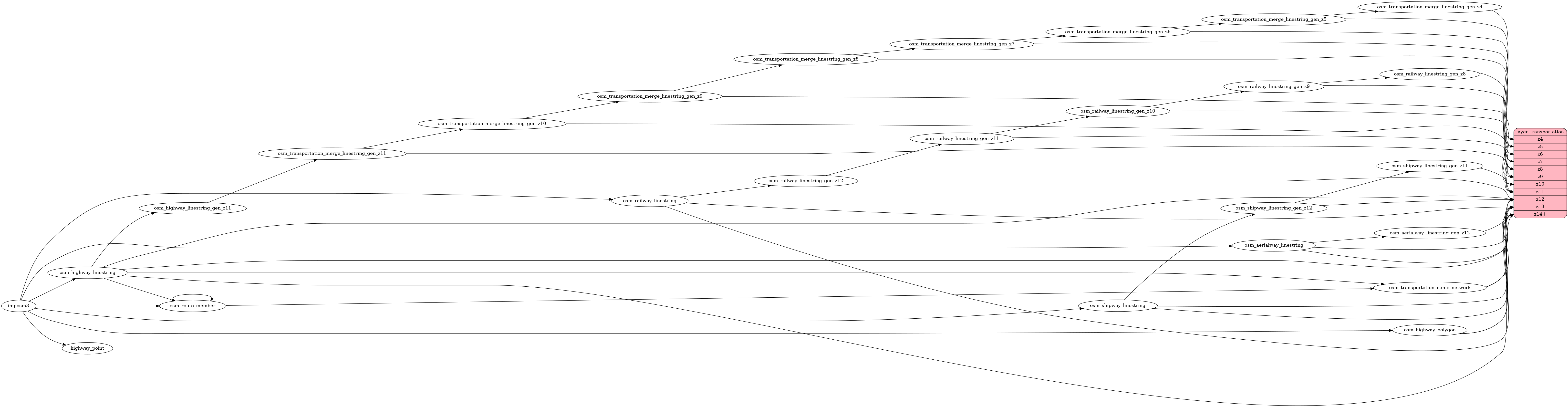
ETL diagram

ETL diagram for transportation