Closes #1153 This PR populates the existing `network_type` field in the route table with highway route network information, using the most important value in cases of concurrencies. In order to expose this value, two files `network_type.sql` and `update_route_member.sql` were moved from the `transportation_name` layer to the `transportation` layer. Below is a representative zoom level 6 with motorways only shown for `us-interstate` network types. This sample was generated from this PR using a [custom branch](https://github.com/ZeLonewolf/openstreetmap-americana/tree/selective-highway-zoom) of openstreetmap-americana. This provides a simplified rendering of the highway network which excludes many minor motorway roads and sections.  Below is zoom level 6 on the current [openstreetmap-americana](https://zelonewolf.github.io/openstreetmap-americana/#6/42.148/-73.712). Notice the many additional stubs, motorway islands, and minor routes which are present. Instead of rendering `highway=trunk` to make this network look nice, we can instead suppress non-interstate roads and withhold motorway+trunk rendering to a closer zoom: 
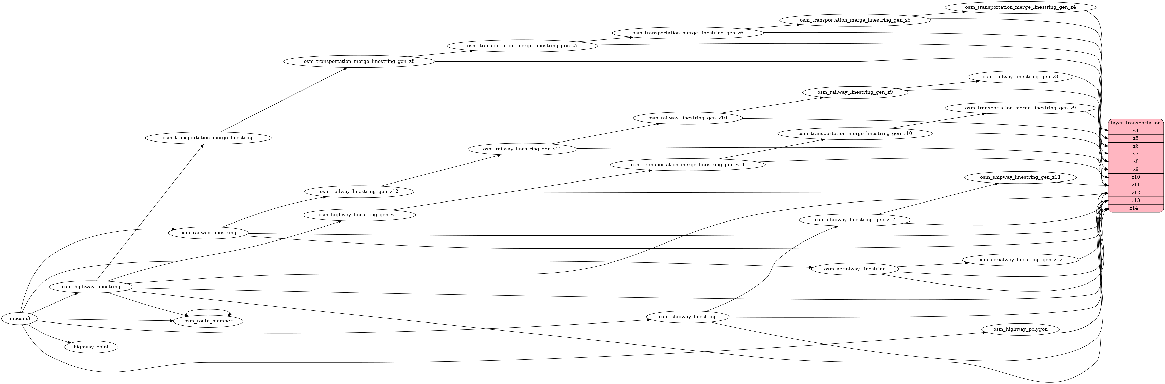
transportation
Docs
Read the layer documentation at http://openmaptiles.org/schema#transportation

