Files
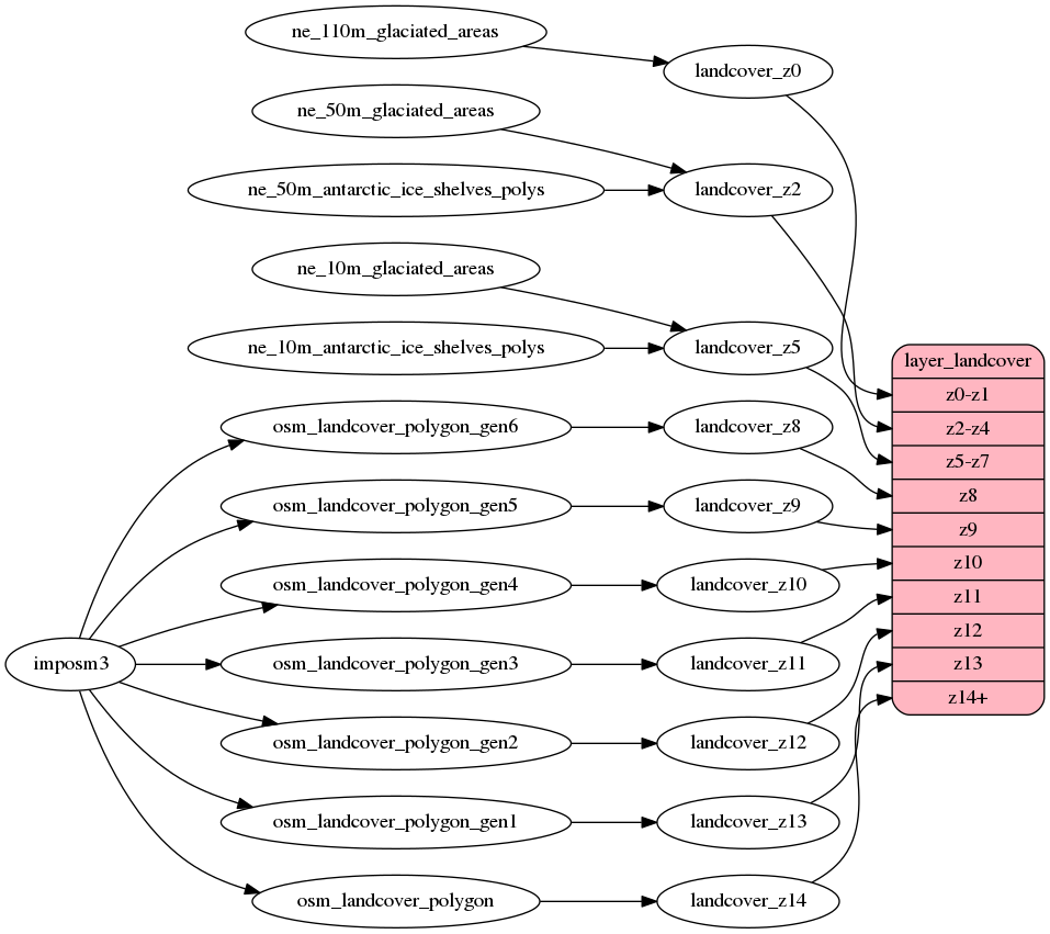
openmaptiles/layers/landcover/etl_diagram.png