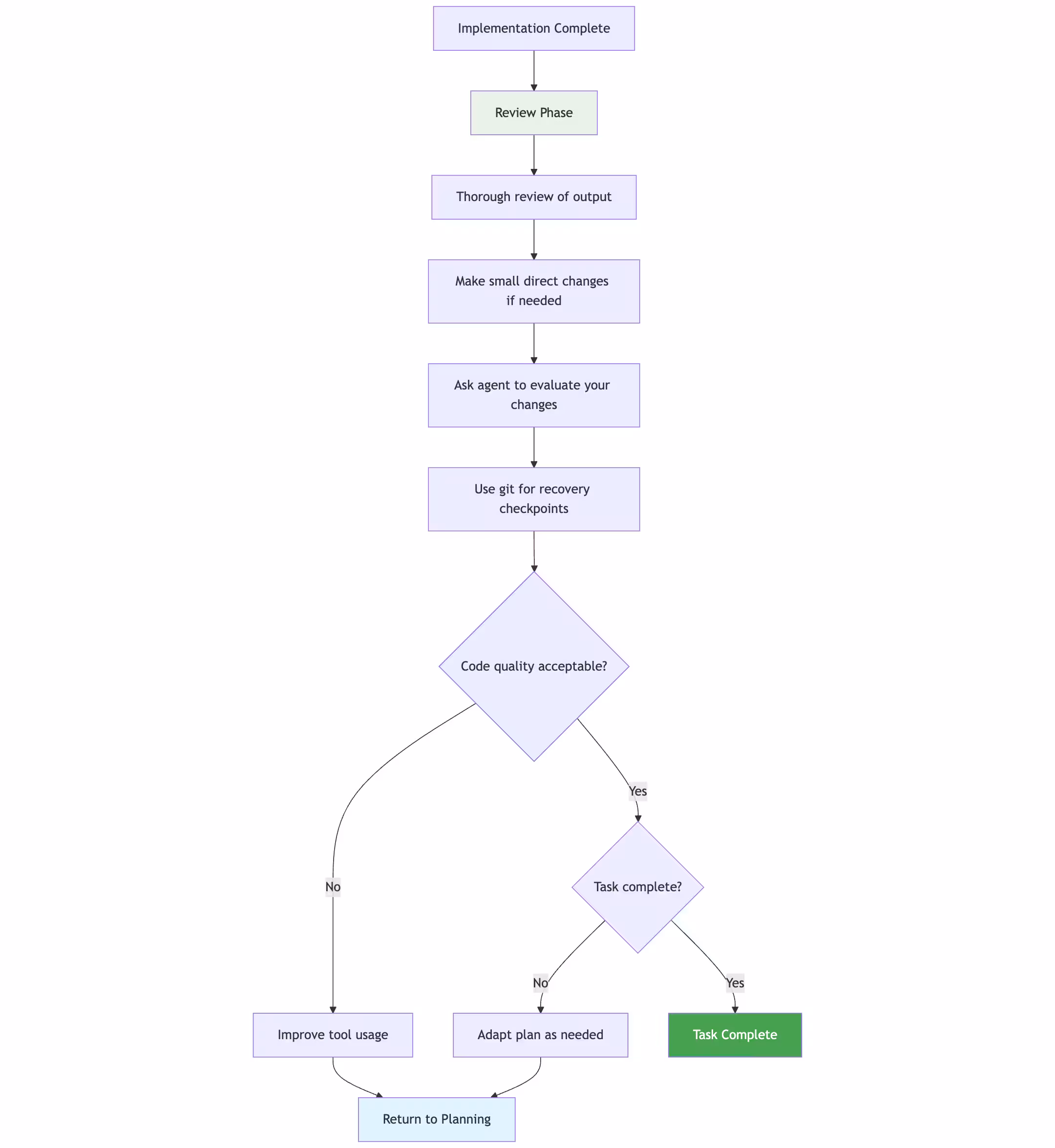
nx/docs/blog/images/articles/ai-flow-review-phase.avif
Juri Strumpflohner 3e3402bad5
docs(nx-dev): practical guide for AI and coding (#31362)
Co-authored-by: graphite-app[bot] <96075541+graphite-app[bot]@users.noreply.github.com>
2025-05-27 16:01:25 -04:00

25 KiB